
Planning
Bereit für die nächste Generation Ihrer Finanzplanung? Planung mit Strategie und Drive.
SAP FP&A nutzt die SAP Analytics Cloud (SAC) als flexibles Baukastensystem, mit dem Sie genau die Planungsprozesse gestalten, die Ihr Unternehmen braucht. Von Kostenstellen über Gewinnplanung bis zur Investitionsrechnung – integrierte Data-Modelle garantieren eine nahtlose Verbindung zwischen SAC und S/4HANA. Durch vordefinierte Integrationen greifen Sie direkt auf Stammdaten, Tarife und Kalkulationsbestandteile zu – ohne zusätzlichen Lizenzaufwand
Vorteile
Ihr Mehrwert im Überblick – warum sich SAC-basierte FP&A lohnt
- Individuelle Modellierung im Baukastenprinzip
gestalten Sie nur das, was Sie wirklich planen wollen (KST, Bilanz, Forecasts …)
- Reibungslose Integration mit S/4HANA
Stammdaten, Hierarchien und Kalkulationen fließen nahtlos in Ihr Planning
- Effiziente Forecasts und Budgets
von Top‑Down bis Bottom‑Up, Sie entscheiden den Planungsansatz
- Schnellere Datenverarbeitung
eliminieren Sie Schnittstelle und Konsolidierung – echte Echtzeit-Performance
- Keine versteckten Kosten
SAC-Standardfunktionen sind im Rahmen Ihrer S/4HANA-Lizenz enthalten

Vorbereitung
Planungsprozess zusammen definieren
- Planungsmodell: Welcher Sub-Bereich soll geplant werden? (KST, Bilanz,…)
- Planungsstrategie: Wie soll geplant werden? (Top-Down, Bottom-Up,…)
- Planungsszenario: Was soll geplant werden? (Jahresplanung, Forecast,…)
- Planungsdaten: Datenbasis für Ist-, Plan- und Stammdaten bestimmen
Terminierung
Planungskalender festlegen
- Planungskalender: Zeitraum für das Planungsgebiet festlegen
- Prozesse und Aufgaben: Definition von Start und Fälligkeit der Teilaufgaben
- Zuständigkeit: Zuweisung der Personen für Planung, Kontrolle und Freigabe
Vorhersage
Planungsvorhersage aus Säule „Prediction“
- Prognosebasis: Zu berücksichtigende Zeitreihen und Inhalte festlegen
- Planungsvorschlag: Vorschlagswerte aus Prediction in Planung übernehmen
Planung
Detaillierte Planungsausarbeitung
Planungswerte: Neueingabe oder Anpassung übernommener Werte
Reporting
Daten in Säule „Reporting / Analytics visualisieren
- Datenvalidierung: Überprüfung der geplanten Daten (Einzel & Konsolidierte Sicht)
- Dashboards: Kennzahlen oder Simulationen visualisieren
- Abweichungen: Darstellung von Ist-Plan-Abweichungen
Finalisierung
Anschluss der Planung des jeweiligen Planungsbereiches
- Planungsfreigabe: Freigegebene Plandaten zur Verfügung stellen
- Planungssperre: Planung für Änderungen sperren
- Planungstransfer: Freigegebene Plandaten zurück ins S/4HANA übermitteln
Der Planungsprozess in 5 Schritten
Planungsprozess kompakt – von Vorbereitung bis Finalisierung
Kernmodule im FP&A-Baukasten
Module, die Ihre Finanzplanung fit machen
- Kostenplanung
Gemeinkosten, Projektplanung, Allokationen steuern
- Produktkosten
Material‑ und Aktivitätskosten transparent kalkuliert
- Vertriebs- & Profitabilitätsplanung
Umsatz, Deckungsbeiträge, Vertriebskosten abbilden
- Investitionsplanung
Kapitalbedarf strukturiert planen
- Bilanz / GuV
integrierte Gewinn- und Verlustrechnung
- SAC‑Reporting & Analytics
Dashboards für Planung, Ist-Vergleich, Kennzahlen-Analyse

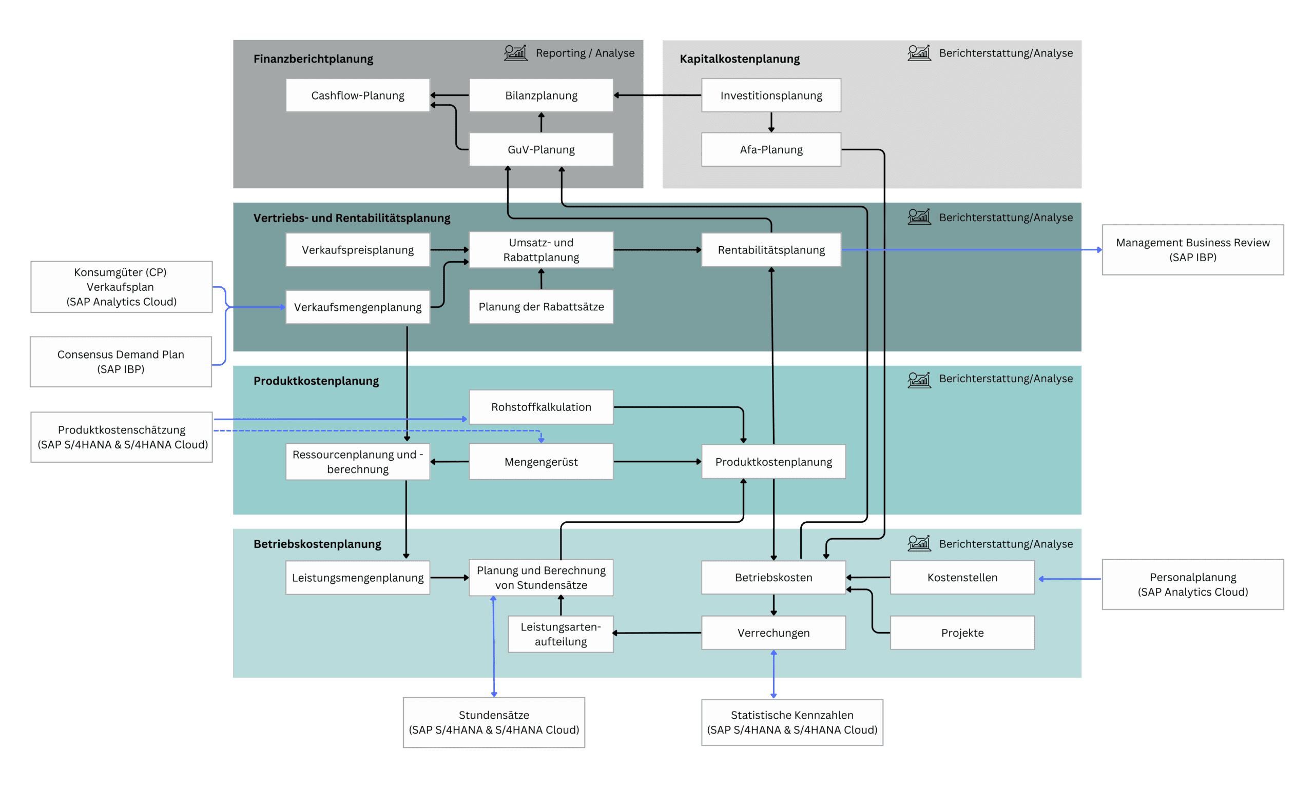
Integration von Financial Planning and Analytics
Die einzelnen Planungsmodule werden je nach Ihrer Anforderung durchlaufen. Je nach Modul spielt die Integration hier einen entscheidenden Vorteil. Die Daten, welche in vorgelagerten Schritten geplant wurden, können direkt vom anfordernden Planungsmodul verarbeitet werden.
Nach Abschluss und Freigabe der jeweiligen Planungsmodule können Folgeschritte wie z.B. Tarifplanung durgeführt und in das S/4HANA zurückgespielt werden.
Im Folgenden wird die Integration von FP&A dargestellt, um Ihnen einen groben Überblick zu verschaffen, welche Teilplanungen untereinander kommunizieren und miteinander verbunden sind.

Ihre Finanzplanung im Zusammenspiel
End-to-End: FP&A als Teil Ihres integrierten Finanzmodells
Durch Standard-Integrationen zwischen SAC und S/4HANA entsteht ein durchgängiger Planungsprozess – ohne Datensilos, ohne aufwändige Schnittstellen. Änderungen werden direkt synchronisiert, Planwerte live zurück gespielt – so bleibt Ihre Finanzplanung stets aktuell.
Starten Sie Durch
Ihr Fahrplan zum FP&A-Erfolg
1 || Kick-off & Ist-Analyse
Anforderungen ermitteln und Zielbild definieren
2 || Demo & Szenarien
reales Planungsmodell erleben und bewerten
3 || Implementierung & Go-Live
Konfiguration, Training, Go-Live
4 || Optimierung & Support
Hypercare, Monitoring, kontinuierliche Anpassung
Demo Termin vereinbaren
Jetzt handeln – mit SAC FP&A starten und Erfolge sichern.
Nutzen Sie die Leistungsstärke von SAC integriert in Ihr S/4HANA – starten Sie strukturierte, effiziente und transparente Finanzplanung mit FP&A. Kontaktieren Sie uns für Ihre Demo oder Beratung!

