
Ready for the next generation of your financial planning? Planning with strategy and drive.
Your added value at a glance – why SAC-based FP&A is worthwhile
- Individual modeling using a modular system
Only design what you really want to plan (cost centers, balance sheet, forecasts…)
- Seamless integration with S/4HANA
Master data, hierarchies, and calculations flow seamlessly into your planning.
- Efficient forecasts and budgets
From top-down to bottom-up, you decide the planning approach.
- Faster data processing
Eliminate interfaces and consolidation – true real-time performance.
- No hidden costs
Standard SAC functions are included in your S/4HANA license.

Preparation
Define the planning process together
- Planning model: Which sub-area should be planned? (Cost center, balance sheet, etc.)
- Planning strategy: How should the planning be carried out? (Top-down, bottom-up, etc.)
- Planning scenario: What should be planned? (Annual plan, forecast, etc.)
- Planning data: Determine the data basis for actual, planned, and master data.
Scheduling
Establish a planning calendar
- Planning calendar: Define the time period for the planning area
- Processes and tasks: Define the start and due dates of the subtasks
- Responsibility: Assign individuals to planning, monitoring, and approval.
Forecast
Planning forecast from the “Prediction” column
- Forecast basis: Define the time series and content to be considered
- Planning proposal: Transfer the suggested values ​​from the prediction into the planning.
Planning
Detailed planning
Planning values: Enter new values ​​or adjust imported values
Reporting
Visualize data in the “Reporting / Analytics” column
- Data validation: Review of planned data (individual & consolidated views)
- Dashboards: Visualize key performance indicators (KPIs) or simulations
- Variants: Display of actual vs. planned deviations
Finalization
Anschluss der Planung des jeweiligen Planungsbereiches
- Planungsfreigabe: Freigegebene Plandaten zur VerfĂ¼gung stellen
- Planungssperre: Planung fĂ¼r Ă„nderungen sperren
- Planungstransfer: Freigegebene Plandaten zurĂ¼ck ins S/4HANA Ă¼bermitteln
Planning process in a nutshell – from preparation to finalization
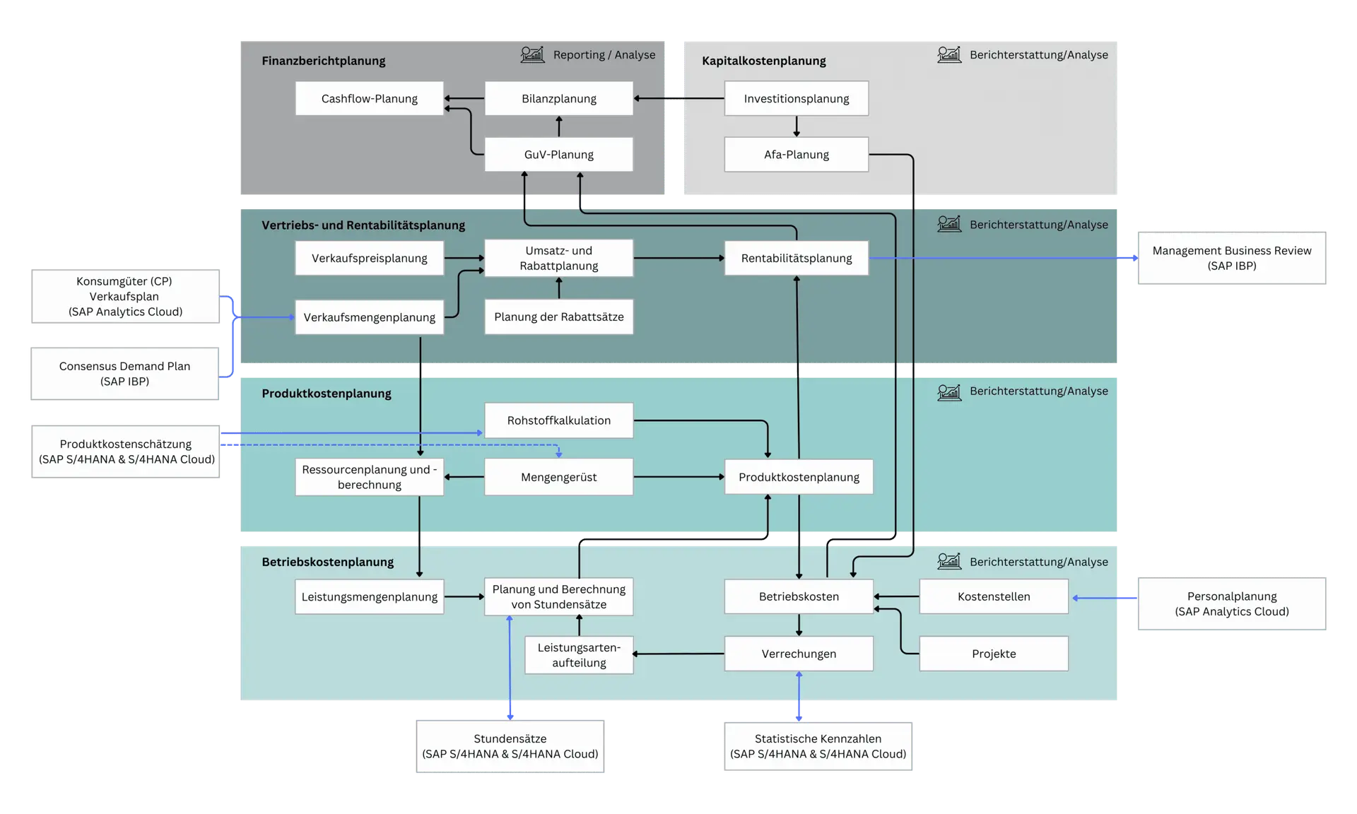
Modules that will make your financial planning fit
- Cost planning
Managing overhead costs, project planning, and allocations
- Product costs
Material and activity costs are calculated transparently.
- Sales & Profitability Planning
Display revenue, contribution margins, and distribution costs.
- Investment planning
Plan capital requirements in a structured manner
- Balance sheet / income statement
integrated profit and loss statement
- SAC‑Reporting & Analytics
Dashboards for planning, actual comparison, key performance indicator analysis

Integration of financial planning and analytics

End-to-end: FP&A as part of your integrated financial model
Standard integrations between SAC and S/4HANA create a seamless planning process – without data silos or complex interfaces. Changes are synchronized directly, and plan values ​​are fed back live – ensuring your financial planning is always up to date.
Your roadmap to FP&A success
1 || Kick-off & Current State Analysis
2 || Demo & Scenarios
3 || Implementation & Go-Live
4 || Optimization & Support
Act now – start with SAC FP&A and secure your success.
Leverage the power of SAC integrated into your S/4HANA – start structured, efficient, and transparent financial planning with FP&A. Contact us for a demo or consultation!

